
"We are Consultant Only"
We are "Global Certification Services" a leading independent assessment and certification body providing quality certification services to a wide variety of business and organization.
The International Organization for Standardization (ISO) is the world's most recognized and largest developer of international Standards. ISO is an independent, non-governmental organization made up of members from the national standards bodies of 162 countries, coordinated by the Central Secretariat in Switzerland. The 19,000 standards developed are all entirely voluntary and provide helpful information to businesses around the world by providing specifications on products, services and good practice, helping to make industry more efficient and effective. Developed through global consensus, they help to break down barriers to international trade.
This is the name of series not a certificate started in 1987.First revision in 1994.Third revision in 2008, which is the latest.
ISO 9001/9002:1994
This revision shall become obsolete on 15th Dec 2003. Such clients shall get their certificates upgraded to
ISO 9001: 2008
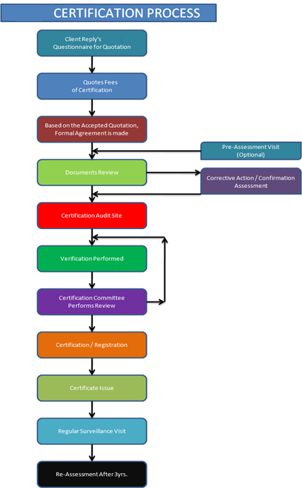
Validity of the certificate is three years. This requires one certification audit and surveillance audits depending on the performance of your system.

ISO certification is a statement to your stakeholders, employees and senior management that the business wishes to operate to a set framework in order to achieve its company objectives. Be this customer satisfaction objectives, production objectives or environmental objectives etc.
It can also ensure a smooth line of communication between employees, suppliers and customers at all times.
ISO certification ensures a systematic approach to quality management that has been tested to work, ensuring that:
In essence, being ISOcertified is a statement that the customer's time, money and effort will not be wasted and that the company's methods have been tested, audited and certified to be fully functional and highly effective.
Internal Benefits
Extrnal Benefits
We provide ISO 9001:2008 services to which quality management principles including a strong customer focus, the motivation and implication of top management, the process approach and continual improvement forms the core of this certification. The Quality management certificate provided by us gives competitive edge to companies and helps in ensuring consistent customer satisfaction, quality product and services which in turn brings many business benefits.
In ISO 9001 Certification, highly competent market industries with ISO 9001 2008 certification hold a distinguished position. These industries hold an advantage over others and have gained trust credibility. The ISO 9001:2008 quality certification is based on the following eight fundamental quality management principles:
It deals with Organizations Quality Management Systems. It would cover systematic approach through record For Marketing system, Customer's Complaints handling, Design & development, production Planning/ Process Control & Monitoring, Shortages, Quality control & calibration, rejection or rework monitoring, Machine breakdown monitoring, Neat working place, Training of Management and Staff, Internal audit & management reviews.
The advantages of being ISO 9001:2008:
ISO 9001:2008 lays the guidelines and criteria for quality management system and is the only standard in the family that can be certified to. It can be used by any organization, large or small irrespective of its field or activity. This standard is being implemented by over million companies and organization across the world.
Auditing is a very important part of ISO 9001:2008 ensuring that the guidelines and criteria are met.

A Compliance with ISO 14000:2004 certification series highlights adherence with Environmental Management standards developed by the International Organization for Standardization (ISO). ISO one of the world s principal voluntary standards development bodies. The ISO 14000:2004 certification standards are designed to provide an internationally recognized framework for environmental management, measurement, evaluation and auditing.
We provide ISO 14001:2004 services that sets out the criteria for an environmental management system and can be certified to. It does not state requirements for environmental performance, but maps out a framework that a company or organization can follow to set up an effective environmental management system. It can be used by any organization regardless of its activity or sector.
International Standards ISO 14001:2004 intended to provide organizations with the elements of an effective Environmental Management System (EMS) that can be integrated with other management requirements and help organizations to achieve environmental and economic goals.
The advantages of being ISO 14001:2004:
"All ISO Certifications are Valid for Three Years from the Date of Issue."
Disclaimer:Images used are property of their respective Brands/company and here are used for information purpose only. Read/Get all the information/documents carefully before joining or utilizing products/services of Dogma Group. Use your own conscious while taking such decisions. Information/images shown herein are properties of their respective brands/companies and may be different from originals/ Incomplete. For info/T&C please visit www.dogmaindia.com. If further inquiry needed contact us at our head office. T&C Apply. Internal Circulation Only